
中国石油大学(华东)地处海滨城市青岛,坐落在中国第九个国家级新区—青岛西海岸新区内,是国家“211工程”和“985工程优势学科创新平台”重点建设的教育部直属全国重点大学。2017年、2022年均进入国家“双一流”建设高校行列。
新能源学院设有过程装备与控制工程、能源与动力工程、电气工程及其自动化、环保设备工程、新能源科学与工程、储能科学与工程等6个本科专业。其中过程装备与控制工程、能源与动力工程、电气工程及其自动化、环保设备工程为国家一流本科专业;新增设的新能源科学与工程、储能科学与工程2个专业为教育部特设专业。
学院拥有动力工程及工程热物理、电气工程2个一级学科;建有动力工程及工程热物理博士后流动站。学院设有1个博士学位授权一级学科:动力工程及工程热物理;2个硕士学位授权一级学科:动力工程及工程热物理、电气工程;设有博士专业学位授权点和硕士专业学位授权点:能源动力(电气工程、动力工程、储能技术);设有新能源科学与工程交叉学科博士学位授权点、能源动力(电气工程、动力工程、储能技术)。

为进一步推动学院高质量发展,实现建成“新能源领域特色鲜明国内一流的高水平研究型学院”的发展目标,我们竭诚邀请海内外优秀人才加盟新能源学院,共谋发展大计,铸就辉煌成就。

学院计划引进若干名高水平学科、学术带头人及优秀博士(后)。
招聘学科包括:
(1)动力工程及工程热物理
(2)电气工程
(3)新能源科学与工程
引进人才的层次为:
(1)光华学者(领军岗、特聘岗和拔尖岗);
(2)准聘制教师岗位(特任教授、特任副教授、讲师);
(3)博士后(重点资助类、一般资助类、项目资助类)
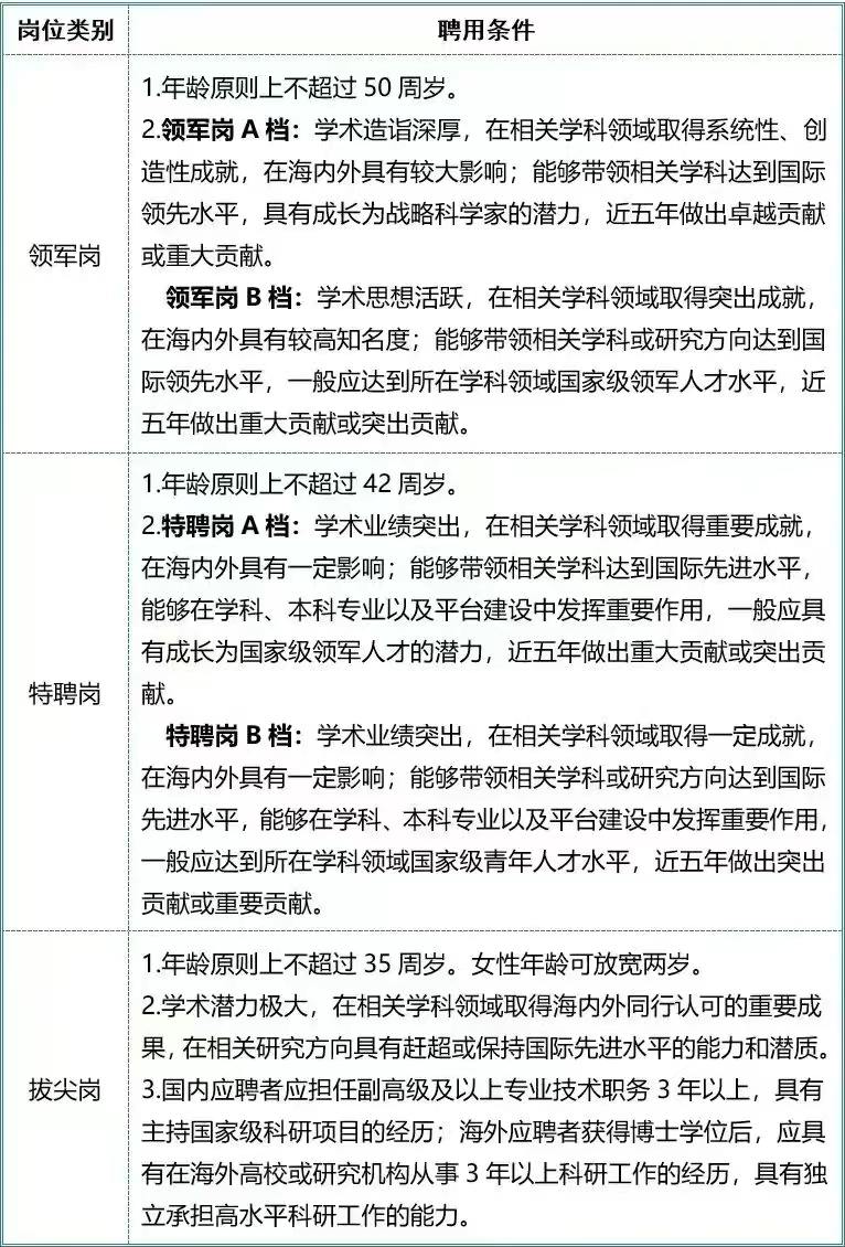
(一)光华学者

(二)准聘制教师岗位

(三)博士后

备注:按申报当年1月1日计算年龄。

(一)岗位待遇

备注:薪酬待遇及资助补贴等为税前金额;相关待遇规定如有新政策文件,按当年标准执行(下同)。
(二)其他待遇
除享受上述待遇外,学校还积极推荐(协助申请)泰山学者工程等山东省、青岛市、青岛西海岸新区各类人才项目(优厚待遇)。
1.泰山学者工程。分为攀登计划专家、特聘专家、青年专家3个层次,其中攀登计划专家山东省每期资助经费为人才津贴200万元和科研补助经费200万元,特聘专家每期资助经费为人才津贴175万元和科研补助经费25万元,青年专家每期资助经费为人才津贴37.5万元和科研补助经费37.5万元。
2.青岛市创业创新领军人才。青岛市给予创业创新研发补助100万元和安家补贴30万元。
3.青岛西海岸新区“梧桐树”聚才计划。具体待遇请查看《青岛西海岸新区关于实施“梧桐树”聚才计划的若干政策》。
4.全球TOP200高校、自然指数前100名高校、科研院所以及双一流建设高校博士后来(留)鲁工作且签订3年以上劳动(聘用)合同的,山东省给予15万元补助。
5.符合条件的出站博士后,青岛市给予不低于25万元安家补贴,青岛西海岸新区给予10万元生活补贴;符合条件的博士研究生,青岛市给予15万元一次性安家费,青岛西海岸新区按照每人每年3600元的标准,连续发放最长不超过36个月的生活补贴。
(三)博士后可申报的项目
1.博士后创新人才支持计划。每人两年资助60万元。
2.中国博士后科学基金项目。特别资助:站前资助标准为18万元,站中资助标准自然科学18万元、社会科学15万元;面上资助:自然科学资助标准为8万元,社会科学资助标准一般为一等8万元、二等5万元;优秀学术专著出版资助:资助标准为每部专著平均6万元。
3.博士后国际交流计划引进项目。国家资助标准为每人40万元。
4.博士后国际交流计划派出项目。国家资助标准为每人30万元。
5.博士后国际交流计划学术交流项目。国家资助标准为每人2万元。
6.“香江学者计划”。资助经费为每人36万元和43.92万元(港币)。
7.“澳门青年学者计划”。资助经费为每人36万元和42万元(澳门元)。
8.“中德博士后交流项目”。中方资助每人30万元;德方按月资助每人1500元(欧元),资助期2年。
9.山东省博士后创新人才支持计划。每人两年资助40万元。
10.山东省博士后创新项目。一等每项资助10万元,二等每项资助5万元,三等每项资助3万元。
11.山东省博士后国际交流计划。每人每年资助12万元。
12.青岛市应用研究项目。资助标准为5万元或10万元。

1.应聘光华学者领军岗、特聘岗请如实填写《中国石油大学(华东)“光华学者计划”申请表》,将申请表、3篇代表作全文、推荐信以及相应佐证材料发送至招聘邮箱(talent@upc.edu.cn)
2. 其他应聘人员请在人才招聘系统(https://rczp.upc.edu.cn/#/login)里注册,如实填写详细简历并选择岗位。

联系人:边老师 联系电话:15954606336(微信同号) 0532-86983812 招聘邮箱:bianyq@upc.edu.cn
联系电话:15954606336(微信同号) 0532-86983812
招聘邮箱:bianyq@upc.edu.cn
下一篇:延长石油2026校园招聘正式启动!